Table of Content
TABLE OF CONTENTS
Machine learning and artificial intelligence are two of the most overused terms in recent years. In the current market, the goal is not to complicate matters further but to simplify them so that laypeople, businessmen, and non-technical individuals can understand what it is and when to use it. Machine Learning is a Subset of AI where rather than the user feeding a detailed set of rules to the system, data is fed to the system, and the system auto-deciphers the rules. A great example of this is teaching a system how to play Chess. In earlier days, this would have been accomplished by just inputting comprehensive rules for the machine to follow when playing against the competition. In contrast, now it's accomplished by feeding different moves to the computer in different circumstances that give it an edge and ask the system to decipher the best way to gain an advantage over the opponent. This simplification is crucial in today's era with advancements like ChatGPT and Gemini, where, for a twenty-dollar monthly subscription, anyone can access the baseline code for implementing a standard machine learning algorithm. These technologies are becoming increasingly complex and refined every day. Therefore, the need of the hour is not to publish texts and papers that complicate things further but to make the complex understandable to everyone.
Understanding AI and ML landscape
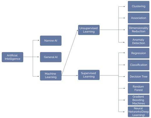
Understanding the current AI and ML landscape is vital. Significant development has occurred over time, and it's worth revisiting some of these concepts. Artificial intelligence often gets confused with machine learning, though the latter is a subset of the former. There are three main subsets of artificial intelligence: narrow AI, which involves machines designed to perform a specific task—like Alexa or Siri, which are voice assistants on your phone; general AI, which involves more complex, Terminator-like machines capable of performing nearly any task a human can; and machine learning. Machine learning is divided into supervised and unsupervised learning.
Uncovering Customer to Customer Relationships with AI/ML
Watch now
Supervised learning
Supervised learning, as the name suggests, involves giving a program both inputs and expected outputs, instructing it that whenever it sees similar inputs, the outputs should match the examples given. You provide it with numerous data points and a large dataset so it can understand the trends and the impact of particular data points on the outcomes. The machine then determines the expected output for a given type of input based on various features.
Unsupervised learning
On the other hand, unsupervised learning involves providing the machine with a large amount of data and letting it identify patterns on its own. It uses various algorithms to group and cluster the data, helping reveal underlying trends unsupervised, as illustrated in the accompanying diagram.

Hot topics in AI and ML for 2024
With these foundations, we can also look at some of the hot topics in AI and machine learning for 2024.

Let's examine some prominent search terms related to AI and machine learning as of 2024. Starting with "deep learning," what exactly does this mean? The term "deep" in deep learning refers to the multiple layers involved in this specific method of training machines. Deep learning is supervised learning where the user provides sets of inputs and desired outputs to the Machine, teaching it to produce the correct outputs from given inputs. The critical distinction in deep learning algorithms is that, unlike traditional algorithms with just two layers (an input and an output layer), deep learning algorithms incorporate multiple layers to handle nuanced outputs that a single layer would struggle with. These intermediate layers are a black box to the user, added by the Machine to enhance the accuracy of its predictions.
Deep learning is employed in solving complex problems like image, text, or voice recognition, where multiple layers are crucial for the Machine to formulate an effective prediction model. The term "neural networks" is frequently used interchangeably with deep learning, referring to the network-like structure of these multiple layers.
Another commonly used term is "natural language processing" (NLP). This term has become ubiquitous across media, particularly since the advent of the ChatGPT era. NLP processes natural human language to understand and interpret human communication, primarily through text. It involves algorithms that break down speech patterns and are used for applications such as sentiment analysis, text generation, and summarization. NLP encapsulates all activities related to understanding or generating natural language.
The term "generative AI" is currently at its zenith of popularity. For instance, Google's recent enhancements to its Pixel 8 Pro for generating high-quality photos using advanced filters showcase the practical applications of generative AI. This technology involves AI systems that create new content, whether text, images, or videos, by learning from existing patterns. ChatGPT is an example of a technology that synergizes these three areas—utilizing deep learning algorithms, natural language processing, and acting as a part of generative AI by producing new content based on learned data. While it sounds enticing for firms to dive directly into Machine learning, a lot can be accomplished with some of the more basic analytics methods, and it is often the best idea to move forward.
We can categorize the analysis process into four main stages: descriptive, diagnostic, predictive, and prescriptive analytics. Each stage serves a distinct purpose and helps businesses understand different aspects of their data:
- Descriptive analytics: This initial stage outlines what has happened by simply describing past data, such as showing a decline in customer acquisition through visual data representation.
- Diagnostic analytics: This stage builds on the descriptive analytics to explore why something happened. It integrates business intelligence to analyze factors like pricing changes, economic impacts, or marketing strategies, determining the causes behind observed trends.
- Predictive analytics: Using the insights from diagnostic analytics, predictive analytics forecasts future outcomes, employing machine learning to predict future trends based on past data.
- Prescriptive analytics: The final analytical stage uses the predictions to suggest actions. It offers strategies to address the anticipated scenarios, recommending specific measures that could influence future outcomes favorably.

Each analytical stage requires increasingly sophisticated data quality, beginning with complete and accurate data for descriptive analytics and culminating in high-quality, reliable, relevant, and timely data for prescriptive analytics.

A firm should encourage the above architecture, which focuses on three key pillars of data usage: data in motion, data as an asset, and data activation. The emphasis is on identifying the problem and setting the direction of growth before diving into AI/ML.
In the current day and age, there are multiple ways in which a firm or even a Data analyst can enjoy the benefits that come out of this algorithm –
- Creating your model- With Gemini and Chat GPT now generating increasingly complicated code across multiple languages, anyone familiar with common principles can use these services to build and train their own ML Models for Local use.
- Use a service- The Big 3 provides state-of-the-art, industry-standard templates that anyone can use to create and train their models with just a single click. This option, however financially more expensive than the first one, at least gives companies the confidence to boast about these models for accuracy and using leading-edge algorithms.
Let's also look at the current ML market and what the experts say. The below graph from Gartner makes two things very clear for anyone trying to ride the Wave –
- "Generative AI" is currently at the Peak of "Inflated Expectations" and will remain relevant for at least the next 3 to 5 years.
- "Cloud AI Services" are experiencing a rejuvenating period, and the top three players in the industry are Google, Amazon, and Microsoft.

The AI market leaders, including Amazon Web Services, Google Cloud, and Azure, provide robust environments for developing and deploying machine learning models. These platforms offer comprehensive services that span from initial model building to deployment, including features for live data processing and batch output predictions, which cater to a wide range of business needs, from real-time recommendations to data analysis.
Conclusion
To summarize, the world of machine learning can be for more than just the coders. There are many avenues where noncoders and business experts can leverage this insight. Machine learning need not be the go-to for a firm if it's at the initial stages of identifying its problem, and businesses need to understand that without a certain quality of data, all forms of analytics will give false insights, which will complicate matters further.
Related Webinar
Rishabh Mathur
Consulting Business Analyst
A seasoned MDM and Analytics consultant with a decade-long track record in technology and retail projects, Rishabh specializes in Master Data Management, Analytics, and Project Management. He is an expert in delivering insights on digital audiences, customer decision-making processes, campaign performance, syndicated research, and client relations.